百家乐-百家乐平台_百家乐平注常赢玩法_全讯网2 (中国)·官方网站

En

心理學院助理教授樂秋海在《Nature Communications》上發表最新研究成果

來源:心理學院 發布時間:2025-04-07 15:39 點擊數: Views

近日,深圳大學心理學院助理教授樂秋海與合作者在自然指數期刊Nature Communications(2023 Impact Factor=14.7)在線發表了題為“Ultrafast fMRI reveals serial queuing of information processing during multitasking in the human brain”的研究論文。該研究使用超高速、高場強功能磁共振成像技術,發現人類大腦額頂多重需求網絡與運動皮層,共同構成了限制我們進行多任務加工的人腦信息加工序列瓶頸。樂秋海為論文第一作者,深圳大學為第一完成單位。樂秋海與范德堡大學(Vanderbilt University)教授René Marois為共同通訊作者。

人類大腦擁有超過約870億個神經元,每個神經元又有數以千計的連接。人們常常驚嘆其巨大的并行加工能力。然而,有影響力的認知模型表明,存在一個不同于感知和動作反應階段的信息加工中央瓶頸,這個瓶頸限制了我們同時執行兩個高認知需求任務的能力,從而導致任務信息只能被序列加工。由于技術的限制,之前的研究并沒有很好的探究這一信息加工瓶頸的神經基礎——即在大腦中何時何處信息處理由并行模式轉變為串行隊列模式。回答這個問題的難點在于缺乏同時具備較好的空間定位和時間分辨率的技術。為了解決這個問題,該研究采用高場強(7T)超快速(199ms)功能磁共振成像掃描技術,并結合多變量模式分析,追蹤了在雙任務加工重疊條件下,從刺激感知到動作執行整個任務加工流程中,任務特異性大腦神經活動的信息流動。

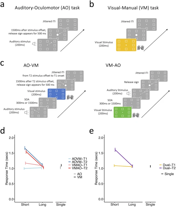
圖1. 實驗設計與行為結果

研究采用經典的心理不應期實驗范式,其中兩個任務分別為根據不同聲音做出眼動反應和根據不同顏色做出手指按鍵反應(圖1a-c)。在行為上,研究者觀察到經典的心理不應期效應,即在雙任務重疊(干擾)條件下,對第二個任務的反應被顯著推遲,反映出在雙任務條件下的序列加工模式(圖1d, e)。對單任務腦激活數據進行分析,研究者定位出了不同加工階段的腦區/網絡,其中包括在兩個任務中模態特異的聽覺感知、視覺感知腦區和眼動、手指運動腦區,以及多模態的中央加工腦區。該中央加工腦區和之前為研究者所熟知的支持完成多重任務需求的網絡高度重合(圖2)。

圖2. 不同任務下不同加工階段的感興趣腦區

圖3. 多重需求網絡中單任務與雙任務的神經解碼時間序列研究采用多變量模式分析方法來追蹤任務特異性的神經活動。

發現在初級感知腦區,對特定任務的神經活動不會受到任務加工重疊的影響,即在感知加工階段,對刺激信息的處理表現出并行加工的模式;而在多重需求網絡,對雙任務條件中第一個出現的刺激的神經活動基本不會受到任務疊加的影響,而對第二個出現的刺激的神經活動則表現出顯著的延遲(圖3a),并且這種神經活動的延遲能預測行為上的心理不應期效應(反應時的延遲)(圖3b)。結果表明在中央加工階段,對任務信息的處理表現出串行隊列模式。在動作反應腦區,與中央加工階段類似,表現出對第二個任務神經活動的延遲模式。

圖4. 單任務下基于反應時差異的分析

與此同時,研究還發現,與人們的傳統認識不同,初級運動皮層腦區并不僅僅只是簡單地參與到動作執行當中,還參與了中央加工階段的反應選擇加工。在特定的任務中,初級運動皮層和多重需求網絡共同構成了人腦信息處理的中央加工瓶頸。研究中對單任務條件下基于反應時差異的神經活動分析(圖4),以及單任務條件下格蘭杰因果關系分析的結果都支持了這一結論。

總結來看,研究結果清晰地表明,在額頂腦區多重任務需求網絡中,對任務信息的加工存在串行隊列模式。此外,研究還發現,該多重需求網絡與特定模態的運動腦區相結合,共同定義了反應選擇階段的中央瓶頸功能特征。這一研究結果為信息加工的串行隊列提供了直接的神經證據,并精確定位了支撐中央瓶頸加工的神經基礎。另外,該研究也表明,將超快速成像技術與功能磁共振成像的高空間分辨率結合,為我們從神經生物學角度來理解一系列高級認知加工過程提供了一個全新的視角。

該論文發表得到了深圳市新引進高精尖缺人才科研啟動經費的支持。

論文鏈接:https://www.nature.com/articles/s41467-025-58228-0

百家乐是否有路子| 茅台百家乐的玩法技巧和规则| 沙龙百家乐官网娱乐网| 金矿百家乐的玩法技巧和规则| 富贵乐园棋牌游戏| 百家乐官网游戏玩法规则| 百家乐任你博娱乐场开户注册| 澳门百家乐官网会出千吗| 百家乐资深| 百家乐官网五铺的缆是什么意思| 香港六合彩官方网站| 网络足球投注| 678百家乐博彩娱乐场| 百家乐官网出千的方法| 足球博彩网| 百家乐保证赢| 凱旋门百家乐官网的玩法技巧和规则 | 明升备用网站| 百家乐官网游戏| 跨国际百家乐官网的玩法技巧和规则| 全讯网备用| 百家乐官网软件| 乐宝百家乐官网娱乐城| 大发888娱乐送体验金| 百家乐网络赌博网| 24山向大凶如何化解| 新手百家乐官网指点迷津| 德州扑克底牌| 红宝石百家乐的玩法技巧和规则| 百家乐网上赌博| 网上百家乐官网是现场吗| bet365官方| 百家乐电影网| 百家乐庄闲机率| 星期8百家乐官网的玩法技巧和规则 | 百家乐官网专业赌| 百家乐官网开庄概率| 大发888在线开户| 太阳城网上| 大上海百家乐娱乐城| 百家乐庄闲赢负表|